人的一生,经历着多次不同社会角色之间的转换。大学毕业生走向社会,就是一种典型的社会角色转换,这个转换在其一生中十分重要。大学毕业生如果能够顺利地实现角色转换,则可以帮助和促进自己尽快地适应新的环境,缩短磨合期。
一、了解学生角色和职业人角色的区别
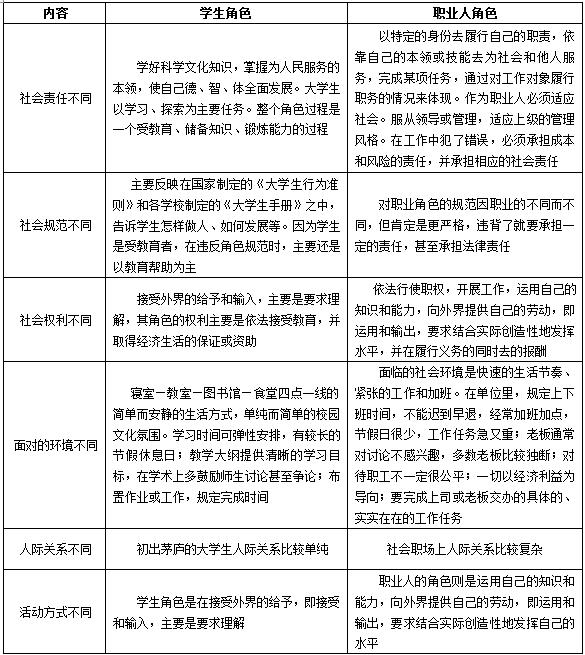
学生角色与职业人角色的区别主要体现在社会责任、社会规范、社会权利、面对的环境等几方面,如下图所示。
学生角色与职业人角色的区别

总之,大学毕业生找工作难,找到工作后做好工作也不容易,工作成果能让上司或老板满意更不容易。因此,大学毕业生要充分认识大学生与职业人的根本区别,重视进入职场后的角色转换。
二、 制定角色转变规划
大学生从年前11月份前后找工作直至第二年6月份毕业离校,这个阶段的时间跨度很大。可以说,这个时期是毕业生转换角色的重要阶段。
1.角色转变的几个方面
(1)从思维模式上完全转变。大学毕业生一定要清醒地认识到进入职场后自己的社会责任、社会角色、社会权利、社会义务及所处的环境都不同,应该按照新的环境和角色来约束自己,并承担自己该承担的责任。要摆脱学生“以学为主”的思维模式,把它转变成“以用为主”的思维模式。
(2)从心理上完全转变。学生心理是学习的心理,一切都想学,一切都感到新鲜,一切都依赖老师,总觉得别人会原谅你,会帮助你。在工作中遇到工作不会做或者做不好时往往会以自己是新学者为借口,会给自己留后路。而职业人的心理是,为什么做不好?我哪里做错了?应该怎么改正?自己会主动去找出原因和解决的办法。这是新入职的大学毕业生要尽快改变的心理。
(3)在行动上要实现转变。大学毕业生的行动力,或者说执行力相对较弱,这是入职后要重点解决的问题之一。在大多数情况下,企业需要的不是思想家,而是实干家。所以,大学毕业生要改变在校时高谈阔论、喜欢争辩的行为模式,把自己培养成一个行动高手。
(4)在能力上要实现转变。大学毕业生入职后,经常会面对自己的工作与大学所学不一致。也就是说,入职后自己往往要业余学习很多的东西,这一点是非常关键的。大学毕业生要尽快熟悉业务,熟悉流程,找出工作的关键点,并尽快提升自己的职业能力,成为一个令人佩服的职场高手。
为了做到这一点,建议大学毕业生设计一个角色转换规划表,以帮助自己尽快适应职场,使自己的职业生涯发展得更为顺利。
2.完成角色的转换应注意的问题
(1)大学毕业生应放下天之骄子的想法,改变大学生的自视清高。
大学毕业生刚迈入工作岗位应本着一切从零开始的态度,牢记三人行,必有我师焉,虚心向自己的同事们学习工作经验,尽快熟悉自己工作岗位的种种业务知识,结合实际工作灵活运用自己所学的知识,这样才会发现工作的真实乐趣。这个过程是个充满挑战的过程,也是大学毕业生完成角色转换必须经历的重要一步。在此期间大学毕业生要坚定自己的信心,完全摒弃大学时代的那种无忧无虑的自由角色。
(2)大学毕业生要不断学习、锐意进取,以高标准要求自己,用工作实绩赢得同事的认可。
大学毕业生刚离开校园踏上工作岗位,从大学生转换成职业人,往往开始会忽视学习,感觉学习是学生时代的义务,离开了校园就不需要再学习了,这是非常不可取的。大学毕业生只是人才的坯子,要锻炼成才,还需要在社会这个大熔炉里锻造,只有不断地探索新的方法,才能保证自己适应瞬息万变的社会。通过学习让自己掌握更多的知识和技能,以优秀的表现赢得同事和领导的认可与信任,这对于从大学生到职业人的转变也是至关重要的。
总之,初入职场的大学毕业生,只有充分认识自己,知道自己的优点与缺点、优势与劣势、所适与所不适,在这样一段特殊的转换时期内保持一颗学习上进的心,完成角色的转变其实并不困难。